转发:关于举办湖南省高校教师思想政治和师德师风常态化建设专题网络培训的通知
作者: 时间: 2022-04-28 点击数: 10028
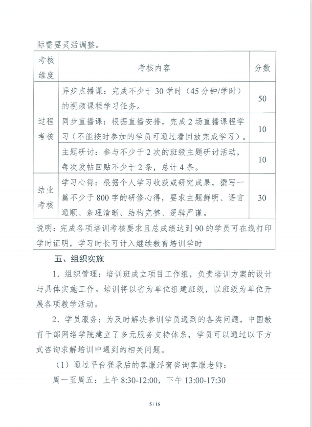
关于举办湖南省高校教师思想政治和师德师风常态化建设专题网络培训的通知.pdf
上一篇:转发:关于举办2022年湖南省高校思想政治理论课教师高级研修班通知
下一篇:转发:关于开展全省高校思想政治理论课教师开放式课堂培训的通知