网站首页
学院概况
学院简介
现任领导
机构设置
师资队伍
党建工作
支部概况
党员活动
双创教育
双创课程
双创培训
双创讲座
协同育人
双创平台
众创空间
创新实训中心
创业孵化基地
双创实践
创新创业比赛
创新创业训练计划
创业孵化项目
校企合作
双创服务
双创政策
办事指南
下载专区
双创服务
双创政策
办事指南
下载专区
首页
»
二级学院
»
创新创业学院
»
双创服务
»
双创政策
»
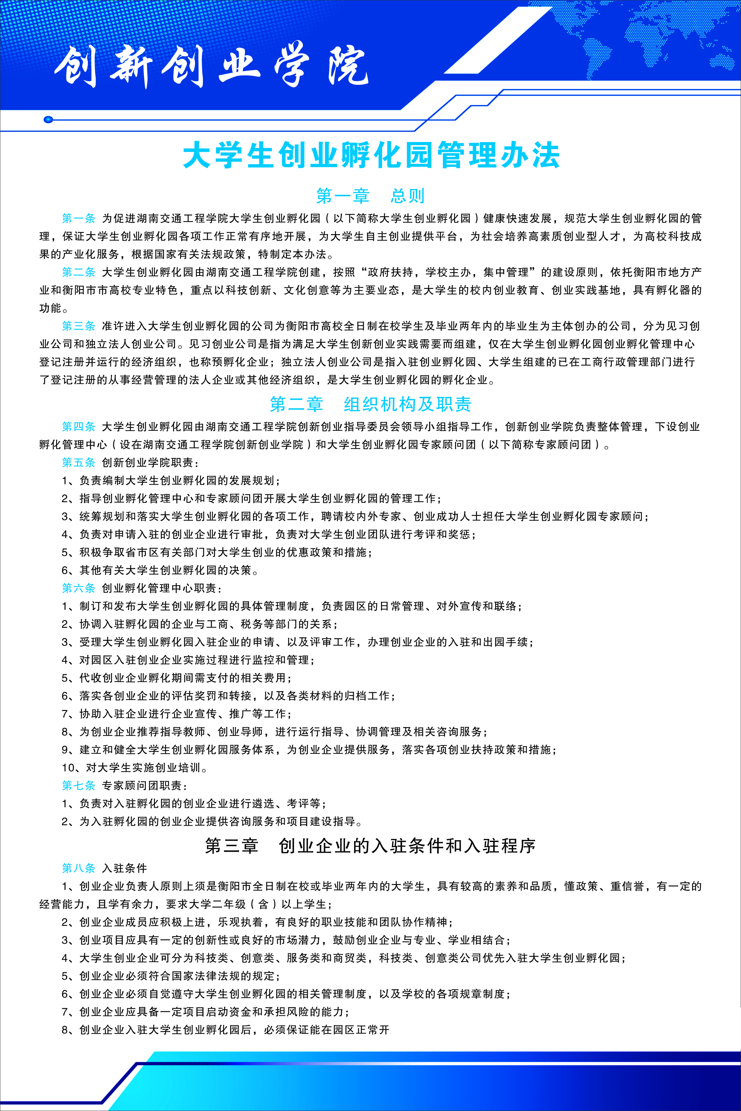
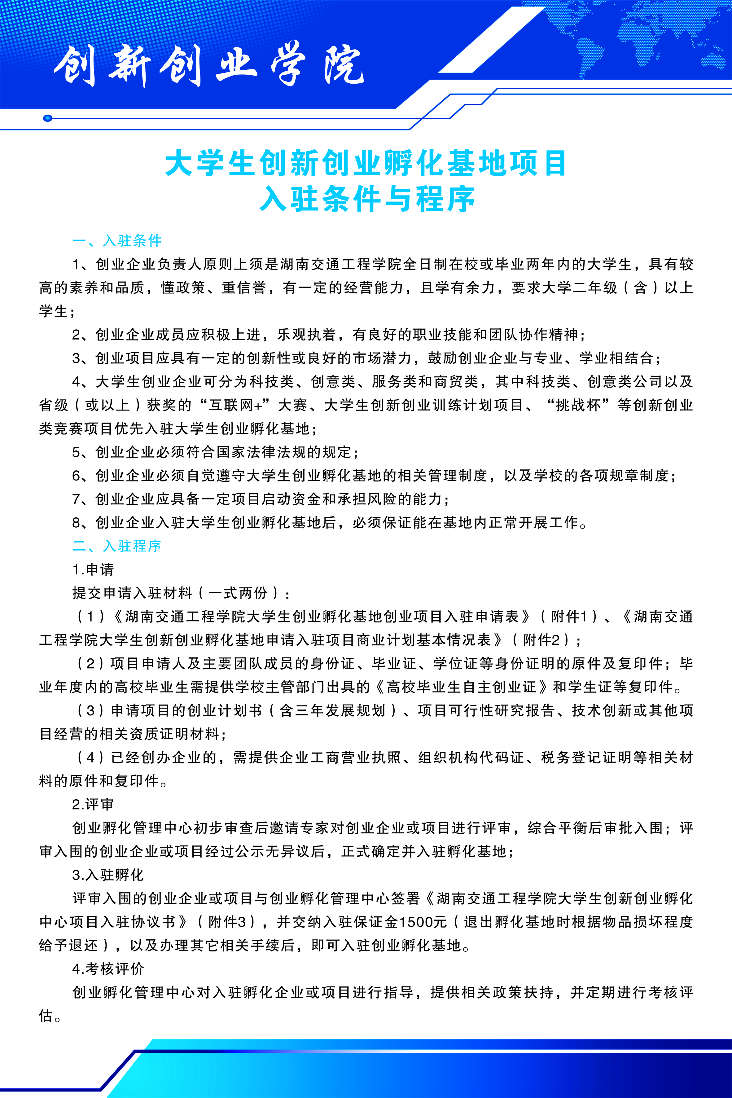
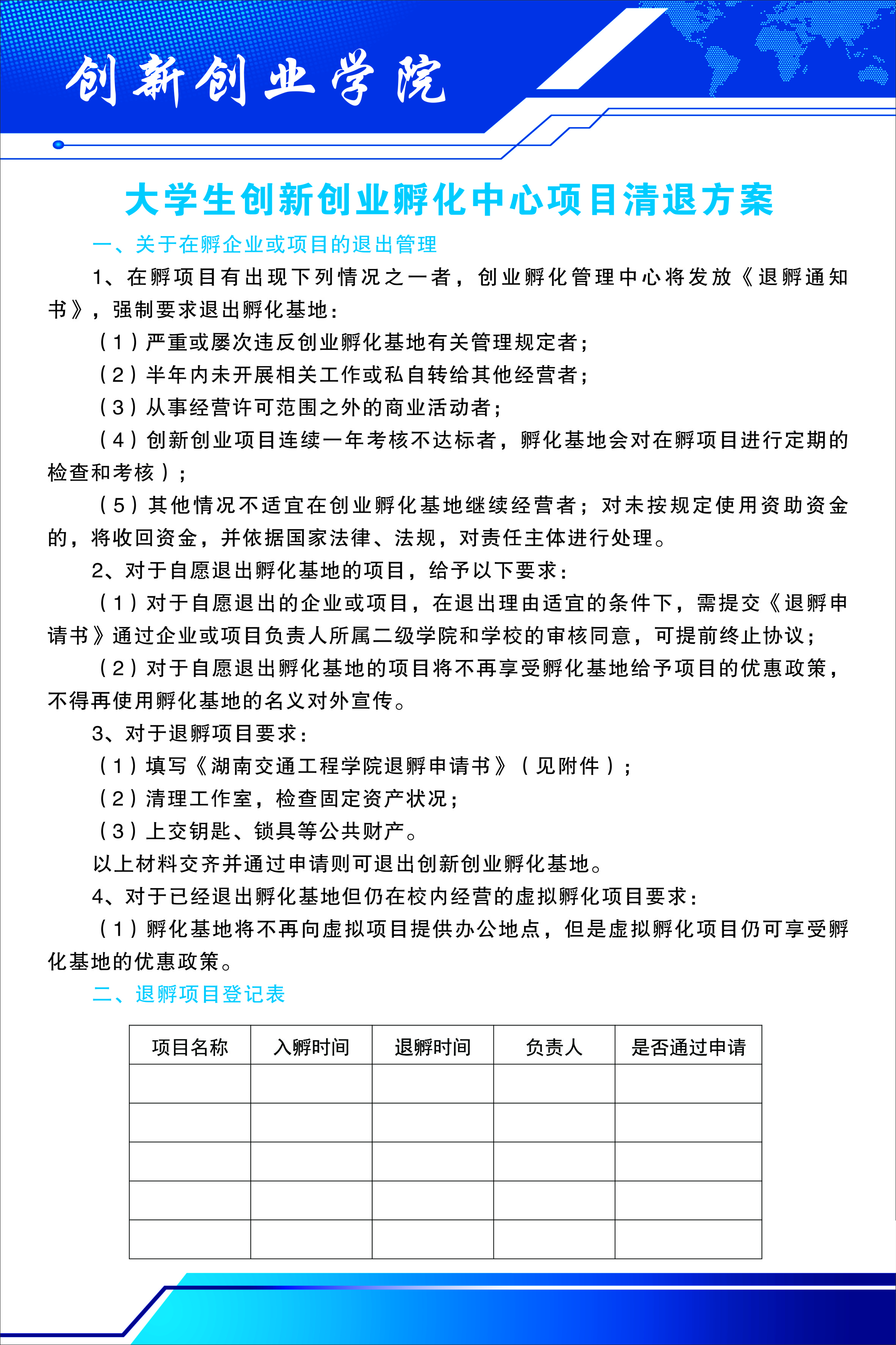
创新创业学院管理方案
时间:2023-03-31
点击:5604次
上一篇 :
湖南省人民政府办公厅关于印发《湖南省大力支持大学生创业若干政策措施》的通知
下一篇 :
18新利在线登陆 大学生创新创业训练计划项目管理办法
电话:0734-8815001
传真:0734-8815001
校长信箱 :xz@m.wilmcom.com
地址:湖南省衡阳市蒸湘区解放大道
ICP备案号:18luck全站
©2022-2023 18新利在线登陆 创新创业学院 All Rights Reserved.
map