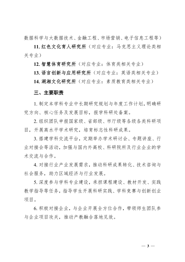
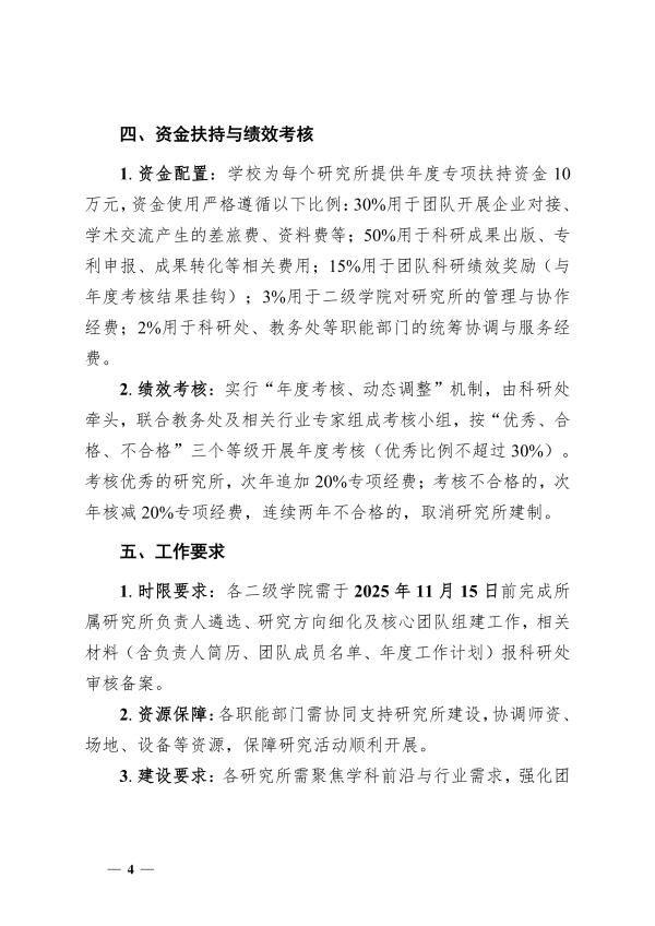
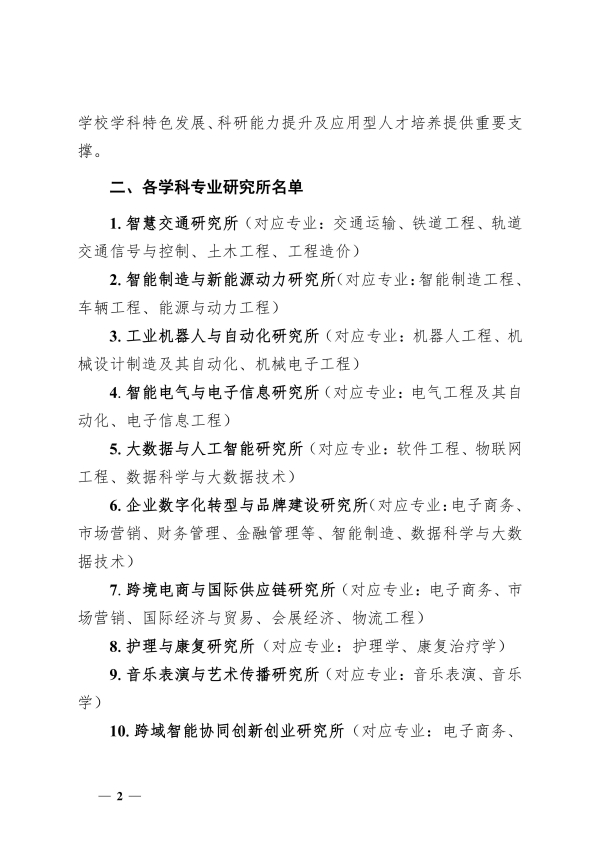
18新利在线登陆 关于成立各学科专业研究所的通知 来源: STB 发布时间:2025-11-06 浏览次数:[1147] 次 附件1: 18新利在线登陆 研究所负责人遴选标准及备案流程.docx 附件2: 18新利在线登陆 研究所申请书.docx 【打印正文】 上一篇: 关于申报2025年度衡阳市指导性计划项目的通知 下一篇: 关于申报2025年度湖南省教育厅科学研究项目的通知