设为首页 加入收藏

学生工作

就业信息

中国核工业华兴建设有限公司2022校园招聘简章
发布时间  :  2021-11-03点击量  :  [20532]

中国核工业华兴建设有限公司2022校园招聘简章

本网讯 通讯员彭雨情 李麦 胡增燕)中国核工业华兴建设有限公司2022校园招聘开始啦!让我们一起去看看他们的招聘简章。


欢迎你

以强核报国谱就梦想篇章

以创新奉献引领奋斗之路

以勇于登攀共创美好未来

在中核华兴,我们用汗水浇灌收获

以实干笃定前行,奏响新时代的华彩乐章

梦想篇章,由此启程

中国核工业华兴建设有限公司隶属于中央企业世界500强中核集团,曾承担过我国“两弹一艇”试验基地以及许多重点工程的建设,是全球核电建造龙头企业、中核集团唯一的双特双甲资质企业。具备多项自主研发核心施工技术及发明专利,荣获国家科技进步奖、鲁班奖等省部级以上奖项300余项。

   公司总部位于江苏南京,拥有5个事业部、30余家区域分公司、专业公司和参控股子公司,职工近10000人,足迹遍布全国30多个省、市、自治区以及英国、巴基斯坦、新加坡、马来西亚、莫桑比克等多个国家和地区。

 公司围绕工程建设主营业务,以重点工程和核电站建设为核心,工程规划设计为引领,工业、民用工程为重点;拓展产业运营业务,实施资本运作和投融资管理;发展成为“建筑业全产业链资源整合者和一体化解决方案服务商”。

投身伟业,选你所爱

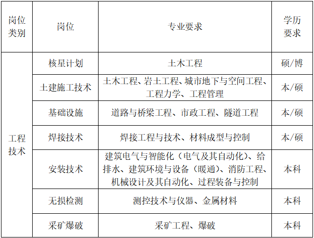
共6大类,18种岗位虚位以待,选你所爱:


招聘对象:2022年或2021年国内外高校应届毕业生。专业能力优秀、综合素质强、学生干部、中共党员及有文体特长的优先录用。

伴你成长,为梦护航

护苗工程-“13112”新员工成长计划:1个月下班组、3个月岗位轮岗、1年师带徒培养,

1年评比10%优秀新员工、2年选拔5%新员工作为重点培养对象。

重点人才专项计划:重点院校本科及以上学历毕业生,提供3年院校津贴:第一年2000元/月,第二年1500元/元,第三年1000元/月。

“核星”计划:重点院校土木工程专业硕士及以上学历毕业生择优列入计划,提供学习成长、锻炼平台、发展通道、导师培养四类保障。硕士年收入(税前)第一年15万,第二年18万,第三年20万。本科年收入(税前)第一年12万,第二年15万,第三年18万。考核优良发放年度奖金。

成长发展体系:央企广阔的发展平台、规范的管理制度、有温度有情怀的人文环境;“纵向畅通、横向互通”的双晋升职业发展通道;分层分级的立体化培训体系。

满意的薪酬

工资奖金:基本工资 岗位工资 绩效工资 效益奖励 专项激励 科技奖励 ……

津贴补贴:安家补贴 餐补补贴 差旅补贴 高温津贴 通讯补贴 过节补贴 探亲补贴……

中长期激励:项目兑现 企业年金 利润分享 股权激励……

多元的福利

各类保障:养老保险 医疗保险 生育保险 失业保险 工伤保险 住院保险 意外保险 重大疾病保险 住房公积金……

人文关怀:生日福利 健康体检 暑期慰问 生育慰问 住院慰问 医疗互助 健康消费补贴……

各类休假:法定节假日 双休日 带薪休假 探亲假  婚假 产假 护理假 考前休假 ……

即刻行动,绽放光芒

1.手机端扫描二维码,选择校园招聘。

2.电脑端点击链接

http://cnecc.zhiye.com/cnhxcc

公司将择机组织校园专场宣讲会,现场接收简历并安排面试。

现场有机会获得精美礼品,行程请关注华兴人才微信公众号,招聘详情尽在掌握。

 

公司地址:江苏省南京市建邺区云龙山路79号

公司官网:http://www.cnhxcc.com.cn

青春由磨砺而出彩,人生因奋斗而升华

期待大家加入中核华兴

 华彩乐章 因你而兴! 


Baidu
map