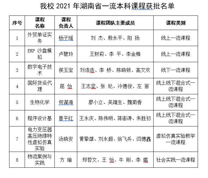
本网讯(记者 赵红深 通讯员 黄玲娟)11日24日,省教育厅发布《关于公布 2021 年省级一流本科课程评审认定结果的通知》(湘教通〔2021〕322 号), 经学校申报,教育厅组织专家评审,认定国防科技大学的《空间解析几何》等 1020 门课程为 2021年省级一流本科课程。其中,我校《外贸单证实务》等8门课程入选。
学校将认真落实《教育部关于一流本科课程建设的实施意见》的建设要求,加强对省级一流本科课程的监督与管理,督促课程团队按照课程建设计划和要求,持续加强建设,提升课程应用效果,切实发挥示范引领作用。把立德树人成效作为检验课程建设的根本标准,进一步完善一流本科课程建设实施方案,建立健全课程建设激励机制、课程质量管理机制、课程考核和评价制度,加强高水平课程团队建设,强化政策和经费支持保障。通过打造一批具有创新性和挑战度的“一流课程”,构建省级和校级两级一流本科课程体系,切实让理念新起来、课程优起来、教师强起来、学生忙起来、管理严起来、效果实起来。加快建设与教育教学方式方法改革相配套的教育教学管理政策,加大一流本科课程建设与应用优秀案例的推广,以“学习革命”推动“质量革命”向纵深发展,积极推动我校师生投身新时代教与学变革实践,构建多类型、多样化的教学内容与课程体系,不断提高人才培养质量,助力本科教学合格评估,推进高水平本科教育,加快建设与新时代人才培养需求相适应、与新技术相融合的应用型人才培养体系打下坚实基础。(审核:樊晓平)

2021年11月26日
