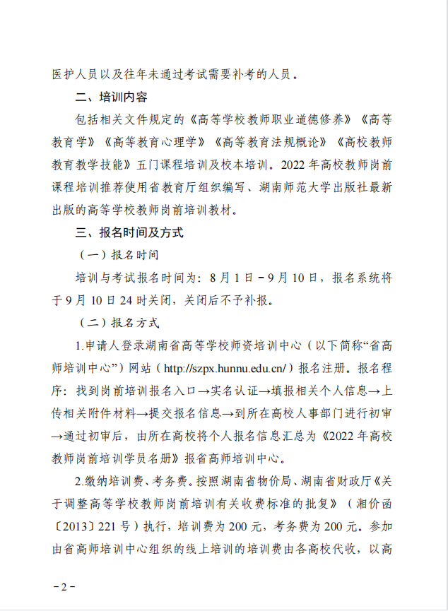
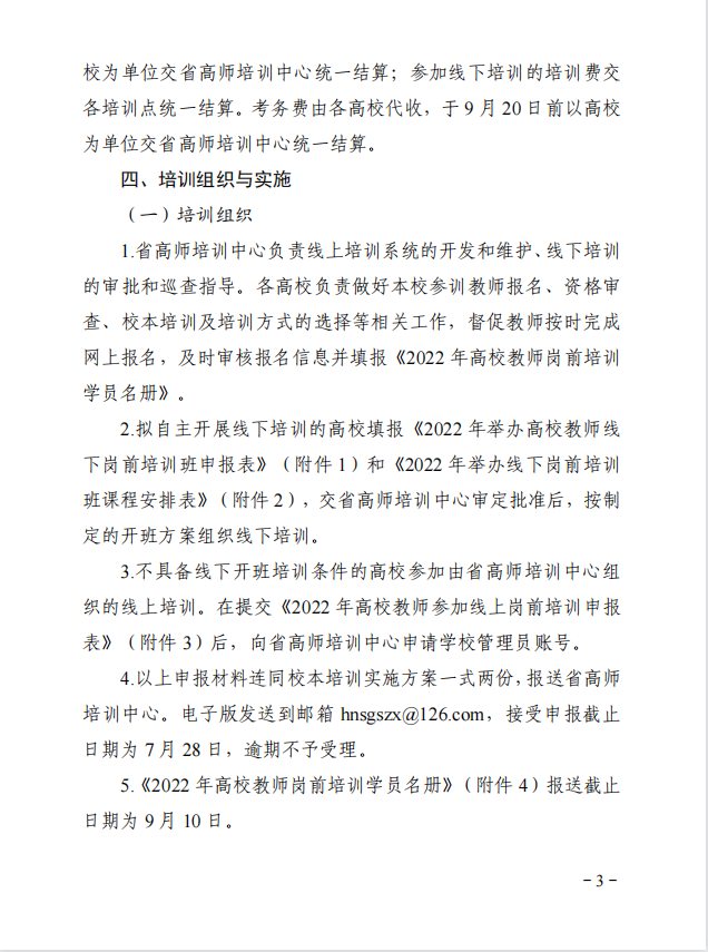
转发:关于做好2022年全省高校教师岗前培训工作的通知
作者: 时间: 2022-07-22 点击数: 11584
关于做好2022年全省高校教师岗前培训工作的通知.pdf
上一篇:湖南省教育厅:转发《教育部高等教育司关于开展<理解当代中国>多语种系列教材任课教师培训的通知》
下一篇:喜讯|转发:关于公布2022年度湖南省普通高等学校中青年骨干教师国内访问学者人选的通知