18新利在线登陆 青年骨干教师培养对象管理暂行规定
作者: 时间: 2022-08-11 点击数: 10830
上一篇:18新利在线登陆 教师企业实践培训制度
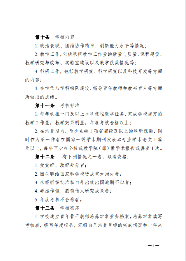
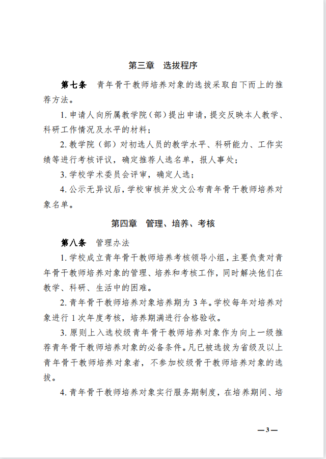
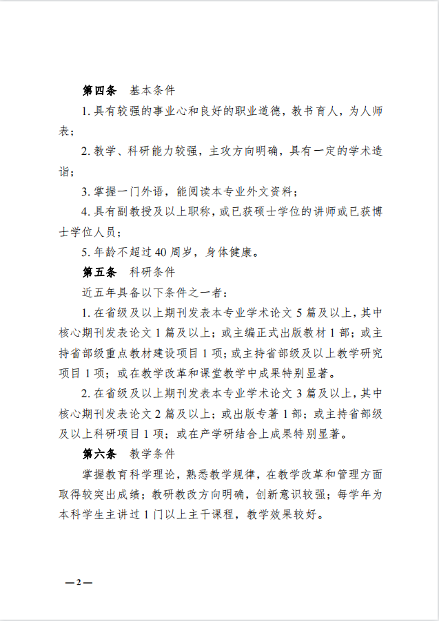
下一篇:18新利在线登陆 青年教师助教制度