18新利在线登陆 关于开展 2025 年暑期教师研修的通知
作者: 教师发展中心 时间: 2025-07-18 点击数: 2214
上一篇:18新利在线登陆 关于组织参加 2025 年下半年全国高校教师网络培训的通知
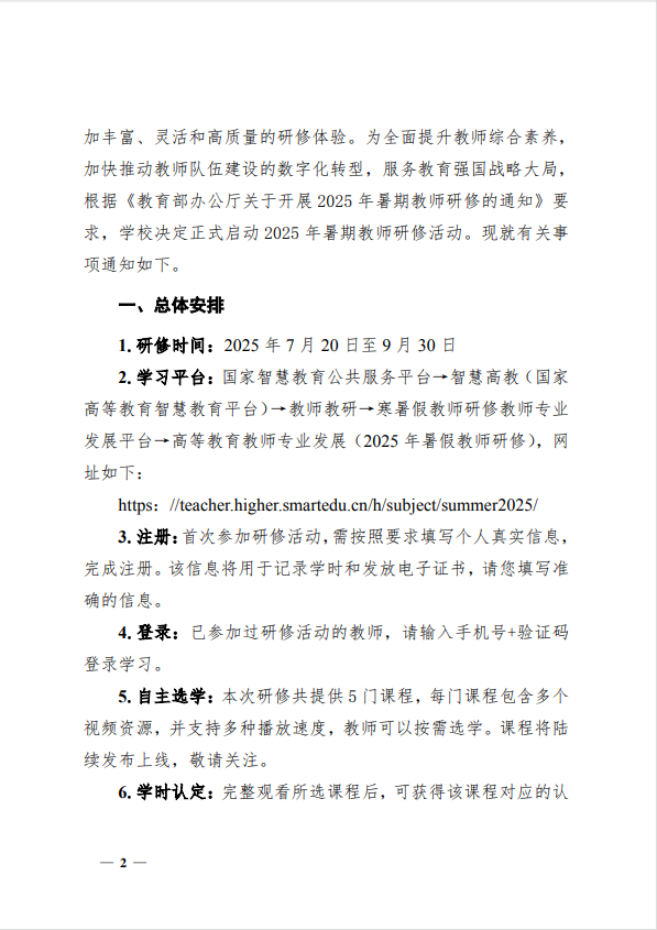
下一篇:校党委书记刘文君教授为新入职教师作师德规范专题报告