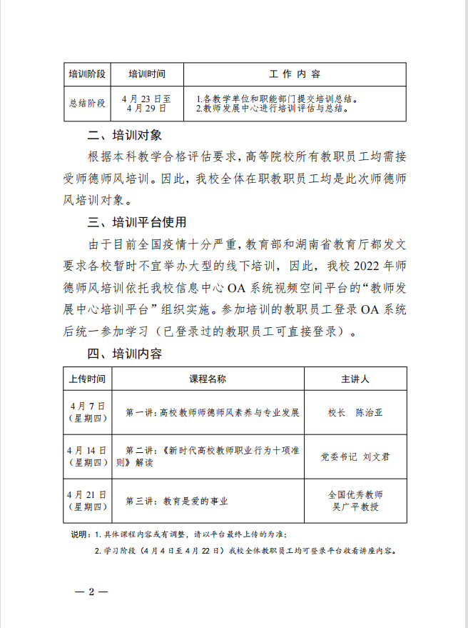
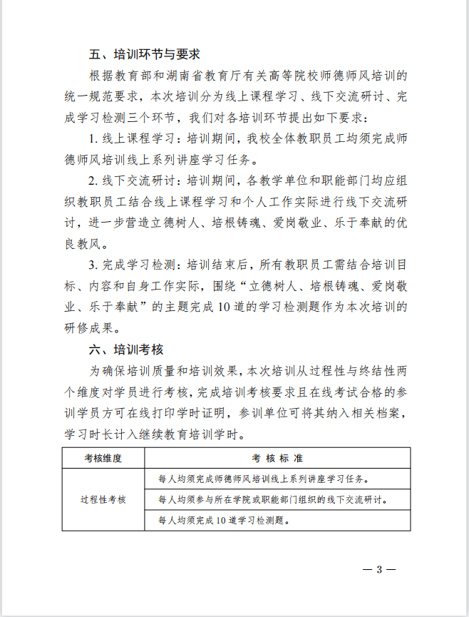
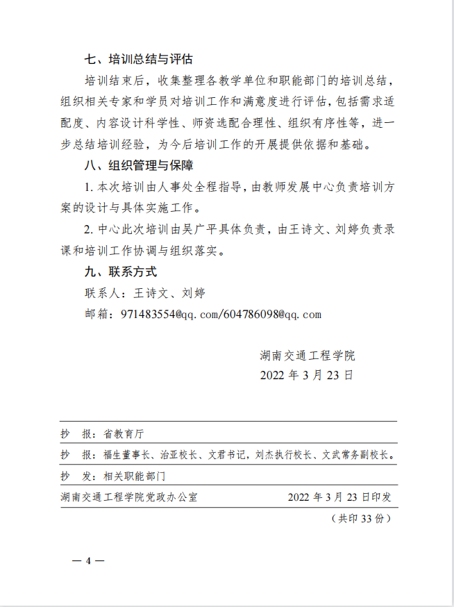
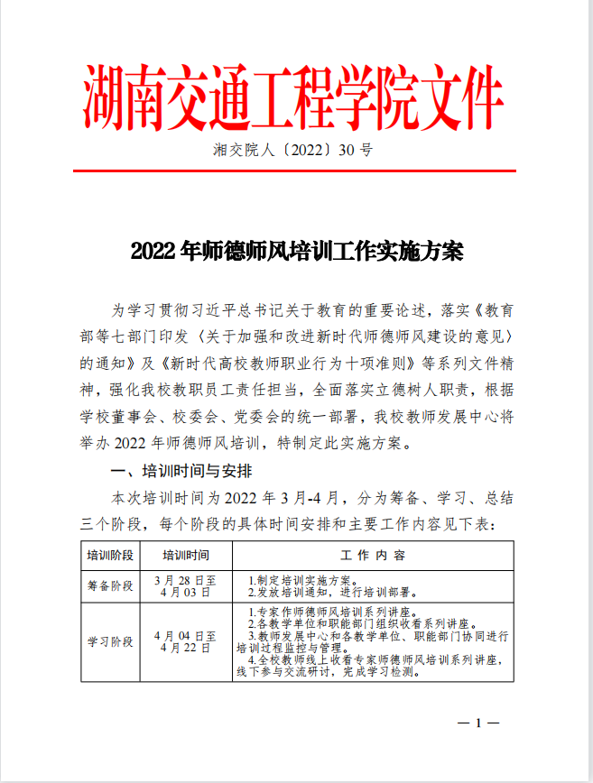
2022年师德师风培训工作实施方案
作者: 18新利在线登陆 _朱子溪 时间: 2022-03-23 点击数: 11425
上一篇:【潇湘晨报】湖南一高校中青年教师在暑假“磨课”
下一篇:18新利在线登陆 “青蓝工程”实施方案