欢迎您来到共青团18新利在线登陆 委员会!
   团旗        团徽        团歌
社团通知
您现在的位置: 首页 > 社团通知 >

关于第十一届湖南省青年文化艺术活动校内选拔赛评选结果的公示

更新时间:2025-04-21 来源:漆在林 点击数:6852

关于第十一届湖南省青年文化艺术活动校内选拔赛评选结果的公示

为深入学习宣传贯彻党的二十大和二十届二中、三中全会精神,贯彻落实习近平总书记关于湖南工作的重要讲话和指示批示精神,进一步激发我校青年学生文化艺术创新创造活力,丰富校园精神文化生活,校团委组织开展了第十一届湖南省青年文化艺术活动校内选拔赛。本次校赛以“青春为中国式现代化挺膺担当”为主题,涵盖“我是城市推荐官”文旅科技短视频、科普知识小视频、书法、集体朗诵、群舞、合唱6个比赛项目,吸引了全校1500余名青年学生踊跃报名,共收到315份参赛作品,展现了我校青年学子昂扬向上的精神风貌和扎实的艺术功底。


经校赛评审组委会严格评选,6个比赛项目结果已揭晓,现将评选结果予以公示,公示时间2025年4月18日至2025年4月22日,如对以下评定情况有异议,请及时以书面或口头形式向学校团委反映。

联系电话:0734-8815927。

办公地点:航母楼206办公室

获奖名单如下:




01
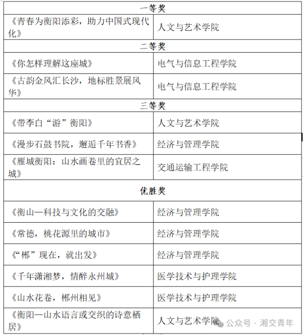
“我是城市推荐官”文旅科技短视频

图片



640.png



02
科普知识小视频

图片

640.png



03
集体朗诵

图片

640.png



04
群舞

图片

640.png



05
合唱

图片

640.png


06
书法

图片
01
硬笔

640.png

02
毛笔



07
优秀指导老师

图片



08
优秀组织奖




上一篇:“墨韵风华,书写华章”湘交院书法比赛火热报名中!

下一篇:迎新晚会精彩预告 | @湘交院2024级新生们,迎新晚会亮点抢先看!

Baidu
map