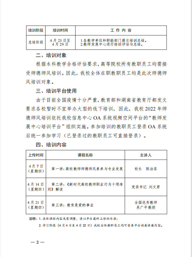
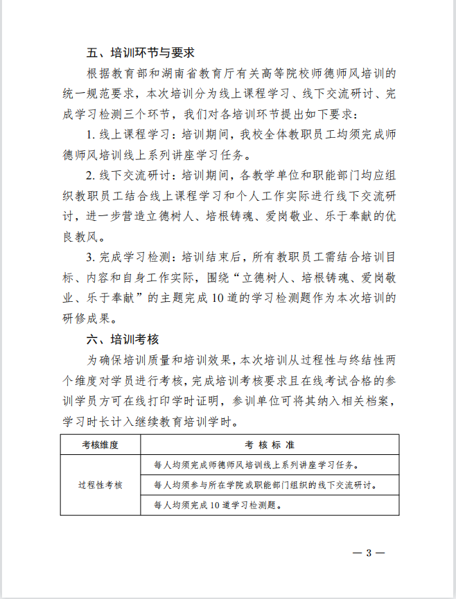
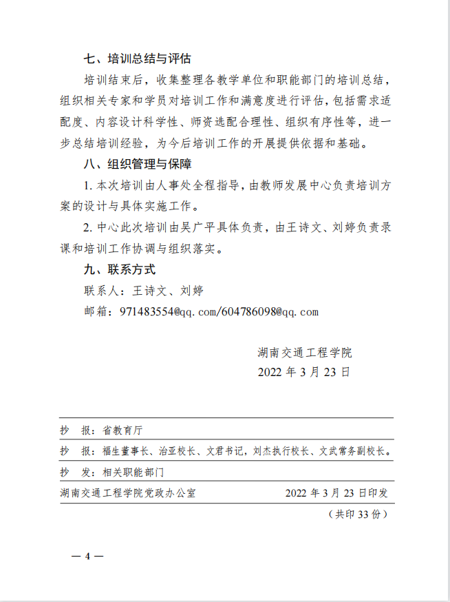
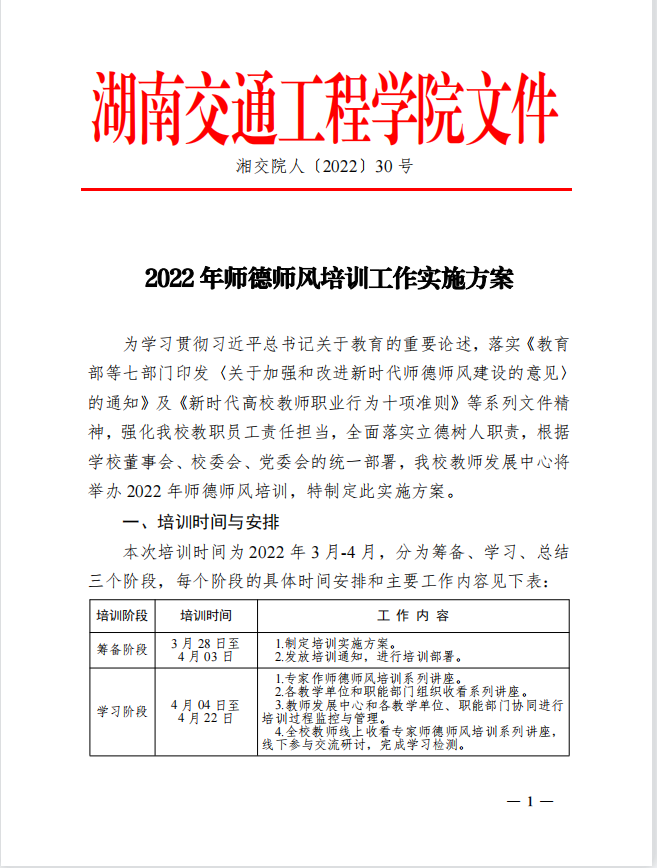
2022年师德师风培训工作实施方案
作者: 18新利在线登陆 时间: 2022-03-23 点击数: 10662
上一篇:【湖南红网】18新利在线登陆 :教学比武展风采 课程思政育新才
下一篇:关于参加湖南省高等学校教师师德师风高级研讨班(第三期)(第四期)的通知