首页
概况
部门职责
领导分工
机构设置及岗位职责
工作人员守则
服务工作八项承诺
规章制度
教学管理制度汇编
学籍管理
教学运行
常规管理
教务管理系统
教研教改
专业建设
课程建设
教学改革
教学竞赛
考试管理
实践教学
实验教学
实习实训
毕业论文
课程门户
机构导航
专业建设
课程建设
教学改革
教学竞赛
当前位置:
首页
»
机构导航
»
行政部门
»
教务处
»
教研教改
»
课程建设
»
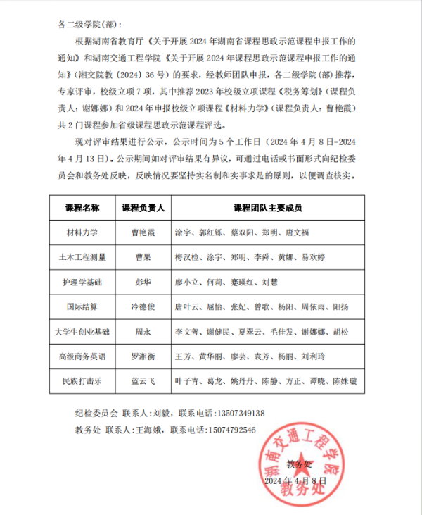
2024年18新利在线登陆 课程思政示范课程评审结果公示
作者:教务处_肖灿 日期:2024-04-08 点击量: 2361
map