职称评聘

18新利在线登陆 是经教育部批准的一所全日制普通本科高校,创办于1991年

您所在的位置: 首页» 师资队伍» 职称评聘»正文

职称评聘

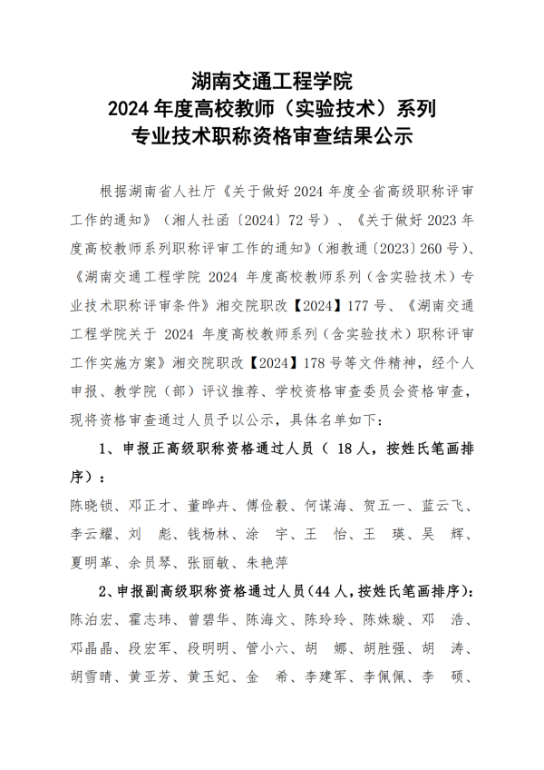
(公示版)2024年度高校教师系列职称资格审查通过人员公示名单

上一篇 :暂无资料

下一篇 :18新利在线登陆 2024 年度高校教师(实验技术)系列专业技术职称评审结果公示

作者:18新利在线登陆
日期:2024-12-02 
人气:2679
分享:

Copyright 2016-2018 18新利在线登陆   版权所有  All rights reserved  18luck全站   湘公网安备43040802000188号

Baidu
map